


Museum of Flight
Bringing aviation history to your fingertips
Museum of Flight
Bringing aviation history to your fingertips
· Duration: Mar-Jul 2025
· Role: UX/UI Designer
· Tools: Figma, Miro, Adobe Creative Suite
· Team: Xinyi Ding, Yue Si, Siying Leng
· Client: Museum of Flight, Seattle
· Duration: Mar-Jul 2025
· Role: UX/UI Designer
· Tools: Figma, Miro, Adobe Creative Suite
· Team: Xinyi Ding, Yue Si, Siying Leng
· Client: Museum of Flight, Seattle
When Seattle's Museum of Flight—the world's largest independent aerospace museum—reached out through our UW Practicum course, they brought us a challenge that resonated deeply: how do you make 175+ aircraft and spacecraft accessible to both curious families and passionate aviation enthusiasts?
The museum's 185 acres house everything from the first Boeing aircraft to space shuttles, but visitors often felt lost navigating this treasure trove. Our mission became clear: create a mobile companion that transforms wandering into wonder, making every visit feel personal and purposeful.
When Seattle's Museum of Flight—the world's largest independent aerospace museum—reached out through our UW Practicum course, they brought us a challenge that resonated deeply: how do you make 175+ aircraft and spacecraft accessible to both curious families and passionate aviation enthusiasts?
The museum's 185 acres house everything from the first Boeing aircraft to space shuttles, but visitors often felt lost navigating this treasure trove. Our mission became clear: create a mobile companion that transforms wandering into wonder, making every visit feel personal and purposeful.
Project Overview
Project Overview


But our most valuable discovery came from conversations with visitors like James, a pilot and frequent museum-goer:
"I come here with specific aircraft in mind. I need to know exactly where that P-51 Mustang is, and I want its complete specs at my fingertips."
This crystallized our core insight: When users seek information, they need immediate access and streamlined pathways to their desired content.
On April 13th, 2025, we stepped into the museum as visitors ourselves. Armed with clipboards and curiosity, we uncovered the gaps between expectation and reality:
What We Discovered
in the Field


Our client, Mandy Faber and Peder Nelson, painted a picture of two distinct visitor types:
· first-time explorers seeking guidance
· returning enthusiasts hunting for specific aircraft details
This insight became our north star.
The Journey Begins

Based on our field research and interviews, we developed our user persona that shaped every design decision. Mapping the emotional highs and lows of Jason (first-time visitor) and Gary (return visitor) revealed crucial pain points: the overwhelming feeling upon entry, the frustration of getting lost, and the joy of discovery when finding that perfect aircraft.
Understanding Our Users




We analyzed three similar applications to understand industry standards and identify opportunities for differentiation. This research informed our decision to focus heavily on navigation and personalization features.
Competitive Landscape






All text and UI elements meet WCAG AAA color contrast requirements
Normal text contrast ≥ 7:1
Large text contrast ≥ 4.5:1
Ensures readability across various lighting and vision conditions
Supports users with visual impairments and aging vision
We conducted usability testing with 9 participants(both in museum & online)
Focused on key user flows:
Exploring the map
Navigating to a specific item
Generating a visit plan using the app
Considerations
Design System


Accessibility
WCAG
Usability Testing




Just as our interactive mapping vision took shape…
reality struck: (according to our client Mandy)
no real-time GPS inside the museum.
Rather than abandoning our navigation dreams, we pivoted to something more ingenious—a QR code-based manual positioning system.
Sometimes the best solutions emerge from the biggest constraints.
Through team brainstorming and voting sessions, we prioritized features that directly addressed our users' most pressing needs:
🌟 Interactive maps: detailed information about aircrafts, gallery, restroom, cafe, and include reviews and ratings for reference. (collect/mark certain exhibits/aircrafts)
🌟 AI-powered recommended routes, pre-visit planning, and searching.
🌟 Online ticketing
🌟 Operation time & alert
🌟 Exhibition & events updates
🌟 QR codes & audio guides
🌟 Post-visit log (show your visit coverage on the map)
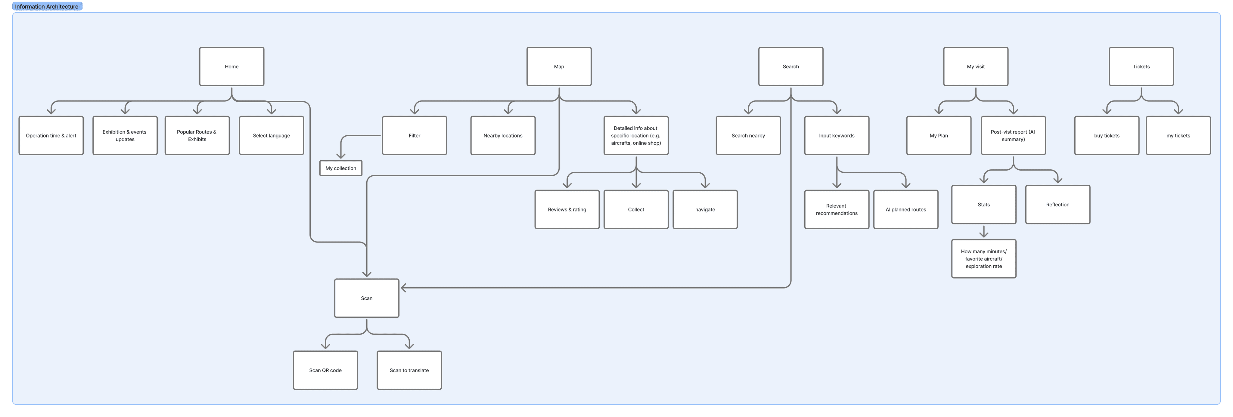
Our information architecture balances simplicity for casual users with depth for enthusiasts, ensuring every feature has a clear path and purpose:
Defining Our Feature Set
Plot Twist:
Embracing Constraints







Jason opens the app and is greeted by a clean homepage showcasing aircraft, exhibitions, and curated routes. He explores "Exhibits & Events," filtering between current and upcoming displays. Diving into the aircraft collection, he discovers his beloved Boeing 747. Finally, he browses popular routes, gives a thumbs up to the "Aviation Pioneers" route, and customizes it by adding a favorite exhibit. His journey begins.
Select preferred language
Explore
exhibitions and events, aircrafts, popular routes
at a glance
How We Solved the Challenge
Flow#1 Homepage Discovery
The gateway to wonder


Use rich filtering options;
read details and save favorites
Browse popular routes,
read reviews,
and personalize by adding or removing stops
Jason drags across the interactive map, switching floors and tapping aircraft icons for quick info. When he needs a restroom, he taps the icon, and all locations appear. He scans a nearby QR code, and a route generates — he toggles between 2D and 3D views.
Curious about World War II, Jason searches "WW2" on the map. Red icons highlight all related aircraft, with a scrollable list below showing every piece.
Locate all restrooms,
scan QR or input location for routing,
toggle between 2D and 3D views
Drag across interactive map,
switch floors,
tap aircraft icons for quick info
Flow#3 Interactive Map Mastery
Your Personal Command Center


Smart search
Search by era or theme (e.g., "WW2"), see all related aircraft highlighted on map with scrollable list below
Path 1: Heart to Route Jason taps "Favorites" and selects "Generate Route." The app connects all his saved items into one journey.
Path 2: AI Guide Jason taps "Plan" > "AI Generate," answers quick questions about time and interests, and receives a tailored route. He names it "Grandson's First Flight" and saves it.
Path 3: DIY Canvas Jason browses the full aircraft list, carefully hand-picks his favorites in order, names his route "Evolution of Fighter Jets," and saves it to "My Routes."
AI-powered personalization
Answer simple questions about time and interests; AI generates custom route you can name and save
One-tap route generation
View all favorited items, automatically generate route based on your saved exhibitions and aircraft
Flow#4 Route Customization
Three Paths to Your Perfect Visit


DIY for enthusiasts
Browse complete aircraft list, hand-pick favorites, arrange in preferred order, name and save your custom route
Jason navigates to the ticketing section, where clear explanations accompany each ticket type. The transparent pricing and detailed benefits help him choose the perfect option.
When he completes his purchase, something delightful happens: his ticket appears as a beautifully designed boarding pass. The departure city reads "Seattle," and the destination? "History." It's not just a ticket—it's an invitation to journey through time. He saves it with a smile.
Purchased ticket displays as a boarding pass design: "From Seattle to History"
Browse ticket types with clear explanations and pricing
Flow#5 Ticketing Experience
Your Boarding Pass to History


Jason taps the floating robot icon. The chatbot greets him warmly with suggested prompts. He taps "I want to learn about aircraft," and receives gentle, guided questions.
Later, Jason types "Tell me about the Fly Baby." Detailed info appears, followed by a prompt: "Navigate to see it?" He taps, and a route generates.
Ask and navigate
Request aircraft info, then navigate directly
AI greeting
Tap icon for prompts and guided questions
Flow#6 AI Companion
Your Personal Aviation Expert


Standing before a Boeing 747, Jason scans the QR code on its placard. The aircraft's story unfolds — he listens to the audio guide, explores the 3D model, and reviews technical specs. An interactive quiz delights him, and confetti celebrates his correct answers. He taps the heart to save it.
Later, reading about a P-51 Mustang, Jason wants to see it in person. He clicks "Navigate" button, scans a nearby QR code, and a route appears—guiding him directly to the Mustang.
From any aircraft page, input location/ scan nearby QR code to generate route to your desired aircraft


QR code reveals aircraft details with audio guide, 3D displays, specs, maps, and interactive quiz;
save aircraft to favorites
Flow#2 QR Discovery & Navigation
Bridging physical and digital
Flow#2 QR Discovery & Navigation
Bridging physical and digital
Standing before an unfamiliar aircraft, Jason spots the circular marker and opens the app's scanner with the curiosity of an engineer.
One quick scan reveals not just the aircraft's history, but detailed technical specifications—wingspan, length, wing area, power plant…
Listening to the audio guide, the physical machine becomes a gateway to the engineering marvels he's always appreciated.
QR code reveals aircraft details with audio guide, 3D displays, specs, maps, and interactive quiz;
save aircraft to favorites
From any aircraft page, input location/ scan nearby QR code to generate route to your desired aircraft



The Journey Begins
Our client, Mandy Faber and Peder Nelson, painted a picture of two distinct visitor types:
· first-time explorers seeking guidance
· returning enthusiasts hunting for specific aircraft details
This insight became our north star.

On April 13th, 2025, we stepped into the museum as visitors ourselves. Armed with clipboards and curiosity, we uncovered the gaps between expectation and reality:
But our most valuable discovery came from conversations with visitors like Jason, a pilot and frequent museum-goer:
"I come here with specific aircraft in mind. I need to know exactly where that P-51 Mustang is, and I want its complete specs at my fingertips."
This crystallized our core insight: When users seek information, they need immediate access and streamlined pathways to their desired content.
What We Discovered in the Field

Understanding Our Users


Based on our field research and interviews, we developed our user persona that shaped every design decision. Mapping the emotional highs and lows of Jason (first-time visitor) and Gary (return visitor) revealed crucial pain points: the overwhelming feeling upon entry, the frustration of getting lost, and the joy of discovery when finding that perfect aircraft.
Competitive Landscape
We analyzed three similar applications to understand industry standards and identify opportunities for differentiation. This research informed our decision to focus heavily on navigation and personalization features.
Defining Our Feature Set

Plot Twist: Embracing Constraints
Through team brainstorming and voting sessions, we prioritized features that directly addressed our users' most pressing needs:
🌟 Interactive maps: detailed information about aircrafts, gallery, restroom, cafe, and include reviews and ratings for reference. (collect/mark certain exhibits/aircrafts)
🌟 AI-powered recommended routes, pre-visit planning, and searching.
🌟 Online ticketing
🌟 Operation time & alert
🌟 Exhibition & events updates
🌟 QR codes & audio guides
🌟 Post-visit log (show your visit coverage on the map)
Our information architecture balances simplicity for casual users with depth for enthusiasts, ensuring every feature has a clear path and purpose:
Just as our interactive mapping vision took shape…
reality struck: (according to our client Mandy)
no real-time GPS inside the museum.
Rather than abandoning our navigation dreams, we pivoted to something more ingenious—a QR code-based manual positioning system.
Sometimes the best solutions emerge from the biggest constraints.


How We Solved the Challenge
Flow#1 Homepage Discovery
The gateway to wonder
Jason opens the app and is greeted by a clean homepage showcasing aircraft, exhibitions, and curated routes. He explores "Exhibits & Events," filtering between current and upcoming displays. Diving into the aircraft collection, he discovers his beloved Boeing 747. Finally, he browses popular routes, gives a thumbs up to the "Aviation Pioneers" route, and customizes it by adding a favorite exhibit. His journey begins.
Explore
exhibitions and events
aircrafts
popular routes
at a glance
Use rich filtering options;
read details and save favorites
Select
preferred language
Browse popular routes,
read reviews,
and personalize by adding or removing stops



Flow#2 QR Discovery & Navigation
Bridging physical and digital
Standing before a Boeing 747, Jason scans the QR code on its placard. The aircraft's story unfolds — he listens to the audio guide, explores the 3D model, and reviews technical specs. An interactive quiz delights him, and confetti celebrates his correct answers. He taps the heart to save it.
Later, reading about a P-51 Mustang, Jason wants to see it in person. He clicks "Navigate" button, scans a nearby QR code, and a route appears—guiding him directly to the Mustang.
QR code reveals aircraft details with audio guide, 3D displays, specs, maps, and interactive quiz;
save aircraft to favorites
From any aircraft page, input location/ scan nearby QR code to generate route to your desired aircraft



Flow#3 Interactive Map Mastery
Your Personal Command Center
Jason drags across the interactive map, switching floors and tapping aircraft icons for quick info. When he needs a restroom, he taps the icon, and all locations appear. He scans a nearby QR code, and a route generates — he toggles between 2D and 3D views.
Curious about World War II, Jason searches "WW2" on the map. Red icons highlight all related aircraft, with a scrollable list below showing every piece.
Drag across interactive map,
switch floors,
tap aircraft icons for quick info
Smart search
Search by era or theme (e.g., "WW2"), see all related aircraft highlighted on map with scrollable list below
Locate all restrooms,
scan QR or input location for routing,
toggle between 2D and 3D views



Flow#4 Route Customization
Three Paths to Your Perfect Visit
Path 1: Heart to Route Jason taps "Favorites" and selects "Generate Route." The app connects all his saved items into one journey.
Path 2: AI Guide Jason taps "Plan" > "AI Generate," answers quick questions about time and interests, and receives a tailored route. He names it "Grandson's First Flight" and saves it.
Path 3: DIY Canvas Jason browses the full aircraft list, carefully hand-picks his favorites in order, names his route "Evolution of Fighter Jets," and saves it to "My Routes."
One-tap route generation
View all favorited items, automatically generate route based on your saved exhibitions and aircraft
DIY for enthusiasts
Browse complete aircraft list, hand-pick favorites, arrange in preferred order, name and save your custom route
AI-powered personalization
Answer simple questions about time and interests; AI generates custom route you can name and save



Flow#5 Ticketing Experience
Your Boarding Pass to History
Jason navigates to the ticketing section, where clear explanations accompany each ticket type. The transparent pricing and detailed benefits help him choose the perfect option.
When he completes his purchase, something delightful happens: his ticket appears as a beautifully designed boarding pass. The departure city reads "Seattle," and the destination? "History." It's not just a ticket—it's an invitation to journey through time. He saves it with a smile.
Browse ticket types with clear explanations and pricing
Purchased ticket displays as a boarding pass design: "From Seattle to History"



Flow#6 AI Companion
Your Personal Aviation Expert
Jason taps the floating robot icon. The chatbot greets him warmly with suggested prompts. He taps "I want to learn about aircraft," and receives gentle, guided questions.
Later, Jason types "Tell me about the Fly Baby." Detailed info appears, followed by a prompt: "Navigate to see it?" He taps, and a route generates.
AI greeting
Tap icon for prompts and guided questions
Ask and navigate
Request aircraft info, then navigate directly



Considerations
Design System


Accessibility
WCAG
All text and UI elements meet WCAG AAA color contrast requirements
Normal text contrast ≥ 7:1
Large text contrast ≥ 4.5:1
Ensures readability across various lighting and vision conditions
Supports users with visual impairments and aging vision

Usability Testing
We conducted usability testing with 9 participants(both in museum & online)
Focused on key user flows:
Exploring the map
Navigating to a specific item
Generating a visit plan using the app

Final Solution
Click here to explore our final prototype for MoF!

Final Solution
Click here to explore our final prototype for MoF!
Key Learnings
Key Learnings

Embracing Constraints Through Continuous Collaboration
Embracing Constraints Through Continuous Collaboration
Weekly client communication became our design compass, leading to a pivotal moment when the Museum of Flight revealed that real-time GPS positioning was unavailable inside the museum. Rather than viewing this as a setback, we immediately pivoted to a QR code-based manual positioning system—a solution that actually gave users more control and required less complex infrastructure. This experience reinforced that the best designs emerge not despite constraints, but because of how we embrace them. Continuous client collaboration didn't just keep us aligned; it made our solution more resilient and practical.
Weekly client communication became our design compass, leading to a pivotal moment when the Museum of Flight revealed that real-time GPS positioning was unavailable inside the museum. Rather than viewing this as a setback, we immediately pivoted to a QR code-based manual positioning system—a solution that actually gave users more control and required less complex infrastructure. This experience reinforced that the best designs emerge not despite constraints, but because of how we embrace them. Continuous client collaboration didn't just keep us aligned; it made our solution more resilient and practical.

Designing for the Full Spectrum of Aviation Passion
Designing for the Full Spectrum of Aviation Passion
Initially, we gravitated toward customizable route recommendations that felt safe and broadly appealing. But field research revealed this middle-ground approach would underserve aviation enthusiasts who craved granular control over their experience. We expanded to three distinct approaches: AI-generated routes for casual visitors, DIY creation tools for aviation nerds who wanted to build tours aircraft by aircraft, and customizable popular routes for those seeking curated starting points. Rather than designing for the average user (who doesn't exist), we created pathways that honored both the curious child and the retired aerospace engineer.
Initially, we gravitated toward customizable route recommendations that felt safe and broadly appealing. But field research revealed this middle-ground approach would underserve aviation enthusiasts who craved granular control over their experience. We expanded to three distinct approaches: AI-generated routes for casual visitors, DIY creation tools for aviation nerds who wanted to build tours aircraft by aircraft, and customizable popular routes for those seeking curated starting points. Rather than designing for the average user (who doesn't exist), we created pathways that honored both the curious child and the retired aerospace engineer.

Transforming Utility Into Cultural Experience
Transforming Utility Into Cultural Experience
We realized our app shouldn't just help people find aircraft—it should help them fall in love with aviation history. Every interaction became an opportunity to deepen cultural connection. Boarding pass-inspired tickets build anticipation before arrival. Interactive quizzes with celebratory confetti transform learning into joyful achievements. Personal collections allow users to curate their aviation stories, while one-tap route generation creates seamless pathways through their interests. These carefully crafted details collectively transformed a functional wayfinding tool into a cultural companion that celebrates humanity's journey through flight.
We realized our app shouldn't just help people find aircraft—it should help them fall in love with aviation history. Every interaction became an opportunity to deepen cultural connection. Boarding pass-inspired tickets build anticipation before arrival. Interactive quizzes with celebratory confetti transform learning into joyful achievements. Personal collections allow users to curate their aviation stories, while one-tap route generation creates seamless pathways through their interests. These carefully crafted details collectively transformed a functional wayfinding tool into a cultural companion that celebrates humanity's journey through flight.


